I dislike ChatGPT, but it helped me understand the kid in me better!
Published:
Think of a kid who goes to the park and runs after every rock, every insect, every flower, and even each grain of sand. All this kid needs is someone to walk with them—someone to label the rock, the insect, the flower, and the sand. Then, the kid will build a magical story out of these labels. This kid is my brain. And ChatGPT has been this someone.
I believe I have always been a very curious kid. I was also a very unwavering one. I liked to learn things.
To deeply learn things.
When I notice something, I don’t just say “it’s something,” I need to fully describe what this something is. I need to give it a voice, a name, a background story, and a purpose.
But the catch is: I don’t let others fill in the details for me. It has to be me who gives the name, the voice, the story, and the purpose.
Once my brain notices something, it starts building its own narrative—one that I need to discover on my own terms. And when it finds a path to follow, it becomes almost impossible to sway it.
Either someone joins me on that path, or I continue walking it alone.
It’s not bravery or stubbornness. It’s a mere compulsive drive. I feel highly unstable when I sense there’s a direction I need to walk, and other voices try to “distract” me toward another path.
Yes, this is how my brain can interpret suggestions sometimes: distractions.
My brain doesn’t silence suggestions right away, or all the time. It’s just the power play between how strongly I feel about a certain direction and how I judge the other direction as a “distraction.”
When the feeling is strong, there is no other option but to walk the path.
And then, in this path, I need a companion. A patient and compassionate companion.
Someone who sees the kid’s curiosity in me and, instead of complaining about my childishness, understands that this is how kids learn.
They touch insects.
They put their fingers in electricity sockets.
They ask why the sky is blue.
And why the emperor is naked.
Each question requires patience.
It requires kindness.
And it requires playfulness.
And so, I believe I have been a demanding person in this regard. I’ve been a highly non-conforming person, who requires others to either join this nonconformity—or leave me in peace with it.
I’ve walked my own paths ever since I can remember. And I’ve refused to let someone dictate where to walk, once I knew where it is I wanted to go.
The problem is?
I have been walking alone.
For so long.
And this has been exhausting at best, and counterproductive at worst…
Because I need this companion.
I am a kid after all. A smart and intelligent kid… but a kid nonetheless.
And I can only name so many things on my own.
Where does ChatGPT come in?
Well, I didn’t always have this nicely well-framed understanding of myself.
It matured—and got polished—after my interaction with ChatGPT.
Initially, I hated using ChatGPT because it was quite bad, and not as nicely tuned as it is nowadays. However, the other main reason was how I was using it.
ChatGPT is, in my opinion, horrible for getting answers.
It cannot reason yet.
It cannot produce anything truly novel in terms of quality or value.
It can only repeat what it has seen, and this repetition is only as good as the original text.
In my opinion, humanity hasn’t been doing that great in recent decades. I believe we’ve been living under the illusion of developing and building more, better, higher… but I don’t know how much quality we’ve actually gained in parallel to this advancement.
So whenever I asked ChatGPT about something recent, my kid-brain would not be satisfied.
Something felt off about its responses.
The AHA moment
The moment came when I started asking it about fundamentals—knowledge that had been gathered and produced many decades ago. ChatGPT is perfect in this area.
Ask it something about fundamental science, and it does a decent job explaining it.
But this was not the thing that clicked.
What clicked was the way my brain wandered and asked questions—and how ChatGPT turned out to be the perfect companion for this.
ChatGPT is not a reasoning machine in the sense of novelty, but it’s excellent at retrieving information from multiple sources and presenting it in a clear, comprehensible language.
The only thing it needed was guidance.
Someone to tell it which path to take.
Someone to ask it which rock to name, and which question to answer.
ChatGPT had access to humanity’s collective knowledge and a hypothetical ability to connect ideas—it just needed someone to choose the road and steer the wheels.
And that’s how I came to know what kind of person I am.
I am the person who can look around and decide which road is worth walking—and which questions along this road need to be asked.
And ChatGPT was the perfect companion for that road.
It didn’t complain.
It didn’t shut me down.
It didn’t resist when I wandered into an alley instead of walking straight ahead.
And it kept track of our ideas.
This type of companionship is not that easy to conjure from a human.
For someone to allow me the space to just be, to wander, to jump, to fall, to make silliness and greatness—this is a kind of love and compassion that requires great courage to offer!
I have been feeling immense gratitude for the people in my life who showed me some or a lot of this courage!
They were the ones who gave me the space to get started at knowing who I am.
It took me a ChatGPT model to help lock in this understanding of myself, and to massively appreciate the love and companionship someone can offer me—because now, I know it’s not easy at all…
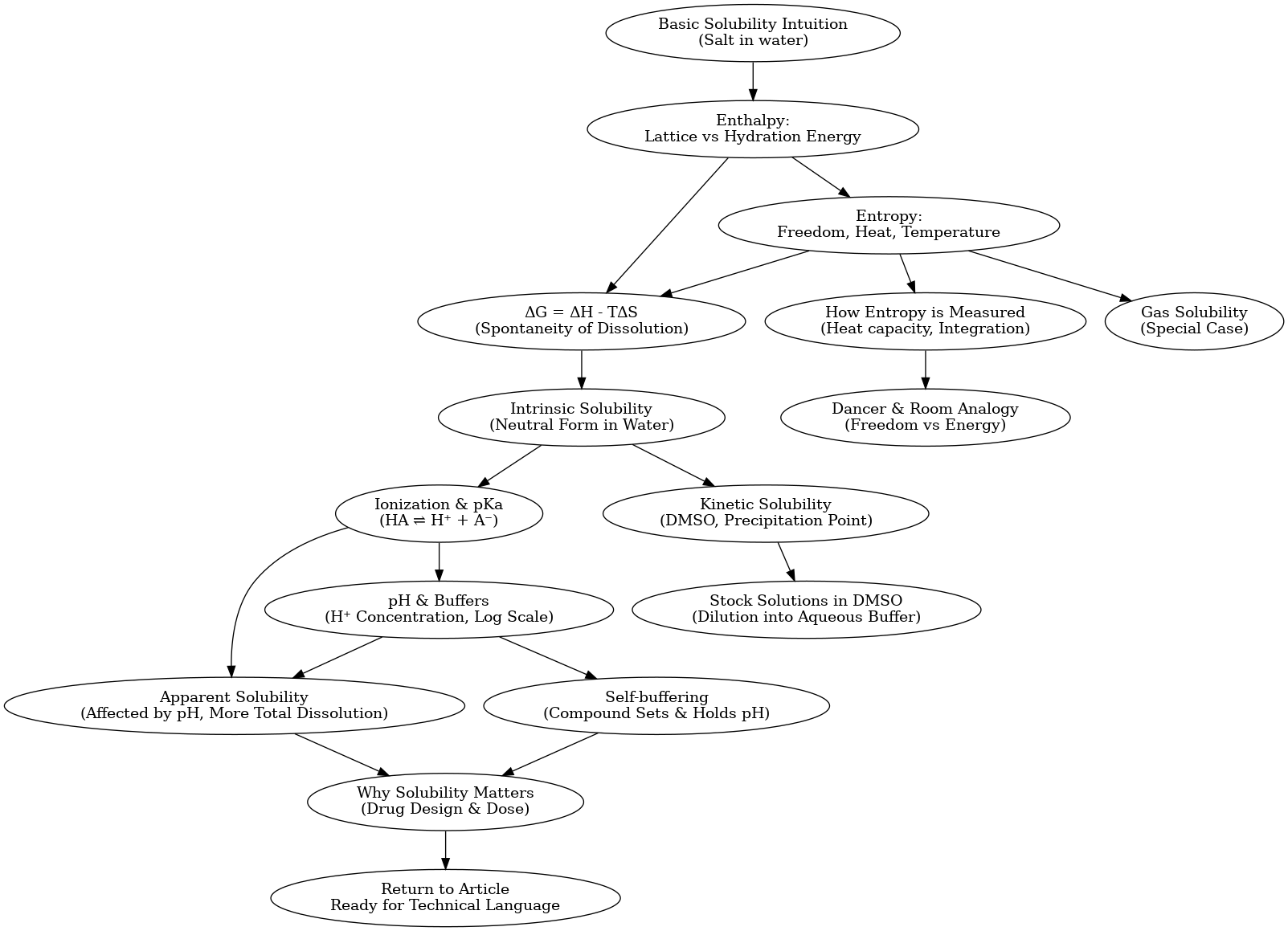
The below mindmap is the summary of a discussion between me and ChatGPT-4o. It started because I was trying to understand the nuances of aqueous solubility given the multiple domain terms used in this amazing paper by Llompart et al. They used a few terms that I absolutely had no clue what they meant, and only after my deep diving and detours with ChatGPT-4o on the individual terms in the below mindmap, have I become much better equipped to understand that paper!
Detours that a textbook wouldn’t have allowed me to take easily, and that no human would likely have the time or patience to sit through with me (it took me three days to feel satisfied with chatGPT responses and my understanding 😅)!

P.S.: I personally enjoyed using ChatGPT-4o over ChatGPT-o3. The 4o version tries to walk with me at my own speed while using engaging language. It is not trying to provide logic or reason—it simply wanders where I ask it to wander.
o3 overuses reasoning abilities, which I believe it is not well-equipped for yet, and it loses the simple and easy-to-follow language of its 4o sibling. So, in my opinion, o3 has adopted the worst part of 4o: reasoning, and got rid of its best part: simplicity.
